輸入關鍵字後按搜尋按鈕
波新聞─李至文/高雄
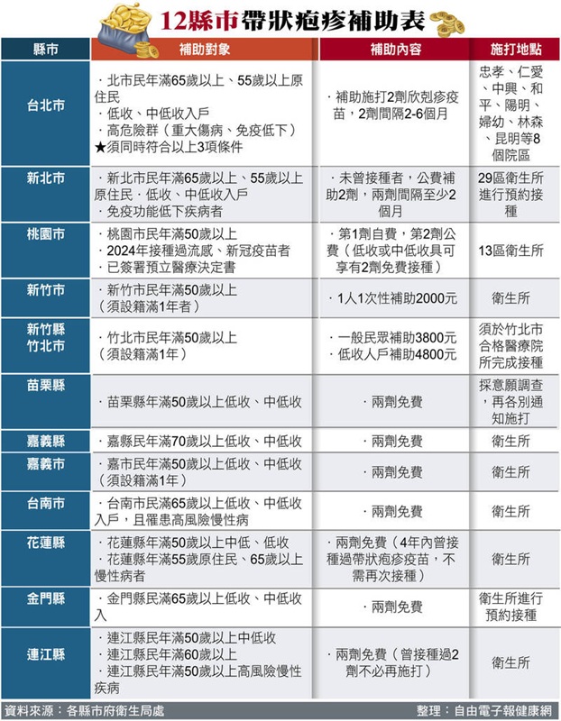
帶狀疱疹俗稱皮蛇,發病時患者痛不欲生,許多市縣對弱勢族群施打疫苖都有補助。市議員李雅芬要求市府也要提出適當補助辦法,降低發病機率。市長陳其邁同意研訂可行辦法。
帶狀疱疹是是由水痘引起的疾病,拌隨神經痛,嚴重者甚至痛不欲生。疱疹消退,患部神經痛仍在。國人得到帶狀疱疹的終身風險約32.2%,等於每三人就有一人可能發病
帶狀疱疹好發50歲以上成人、疫疫功能低下者,施打帶狀疱症疫苗能增加對抗病毒免癥疫力,是防範發病最有效的方法。施打帶狀疱疹疫苗必須兩劑,過去為自費項目,每劑費用約3000元到8500元。
目前國內有12個市縣有補助民眾施打疱疹疫苗(見附表)。李雅芬指出,陳市長是公衛專家,了解皮蛇對人體影響,要求市府也要訂定補助辦法,給於弱勢族群適當補助。

記者賴榮偉/花蓮報導 走過震後及洪災挑戰,花蓮觀光產業邁出重要轉型一步!由花蓮縣政府、台北中正扶輪社及吳若石神父全人發展協會共同推動的「FJM足部反射健康師培訓計畫」今(11/22日舉行隆重的結訓暨授證儀式,由吳若石神父及何靜宜社長親自頒發證書。首家導入FJM服務的星晟棧渡假飯店也到場支持,正式將花蓮觀光帶入療癒之都的實踐階段。 吳若石神父致詞表示,希望大家運用反射健康法為家人朋友及需要的民眾減少苦痛 、減少醫療費用並更加健康;台北中正扶輪社社長何靜宜致詞哽咽表示對於大家奮力的練習、努力完成訓練感到相當感動,扶輪社也將持續本於服務精神,繼續支持培訓計畫。 觀光處處長余明勲表示,特別感謝台北中正扶輪社社長何靜宜在計畫經費上的協助。這項計畫的核心意義,就是將災難衝擊轉化為人才資產。首批健康師自8月30日開訓以來,歷經近三個月的專業洗禮,讓失業的服務業者,成功轉型為具備國際認證的專業健康師。他強調,面對花蓮近期觀光的種種挑戰,我們必須創造無可取代的服務專利。以此次與星晟棧的合作啟動為開端,發展花蓮的療癒產業。 星晟棧渡假飯店協理吳孟庭表示,星晟棧位於花蓮這片療癒之土,致力於為旅客注入活水般的健康能量,吳志男董事長更親自加入此次培訓學習。飯店不僅提供健康飲食,更將服務從生活養生提升至照護層面,導入FJM健康師服務,讓旅客在無憂無慮的環境中享受全面性的健康體驗,開啟養生之旅的新篇章。 這批FJM健康師具備高度專業性。每位健康師皆通過嚴謹訓練,精通基礎反射區及標準化操作手法,並具備針對身體常見不適進行緩解應用的專業能力,確保提供國際認證等級的服務品質。FJM反射健康法手法簡單、安全、具實證效益,能夠解決旅客「安全感」與「深度放鬆」兩大核心需求。 這項合作同時為在地社區和旅宿業帶來雙贏的永續契機。透過與FJM健康師合作,旅宿業者不僅能豐富服務內容,在市場上建立獨特的療癒標籤,同時也為在地培訓出的健康師提供了穩定的工作機會與發展空間。這是一場「受惠者成為服務者」的動人循環,讓旅宿業的消費行為直接轉化為對花蓮社區的溫暖支持。 觀光處處長余明勲誠摯感謝所有參與培訓的學員、吳若石神父全人發展協會及台北中正扶輪社的支持。縣府將與扶輪社持續推動FJM理念,鼓勵更多旅宿業者加入後續的合作梯次,共同迎接花蓮觀光業浴火重生的新里程碑。相關培訓及合作資訊請見花蓮觀光資訊網最新消息(https://gov.tw/sAh)或花蓮AI旅遊小助理(https://hualien.travel/ai-service)。
波新聞─翁順利/台南台南市政府觀光旅遊局新版「臺南奇人帶路」系列報導,推出有食物魔法師美譽的阿美族丮硠‧瑪那(Kilang‧Manah),介紹他運用擅長的推廣傳統製麴釀造工法,傳承原住民飲食文化智慧,也創新應用於現代餐飲。台南市於2012年設立「原住民族部落大學」(札哈木部落大學),開辦豐富多元的課程,觀光旅遊局林國華局長表示,丮硠‧瑪那原本教授傳統樂舞及阿美族語,近年改以生活化課程結合語言,教授製麴、醃漬,呈現原住民如何從自然中汲取靈感,為飲食增添風味,等於在廚房用族語說故事。丮硠‧瑪那講授的〈Vayi (阿嬤)製麴室的祕密〉,教導原住民傳統釀造工法,結合理論與實作,已連續6年獲評薦優等,相當熱門,所以列為台南其人帶路的新人選。阿美族以野菜文化聞名,食用的野菜逾兩百種,丮硠‧瑪那帶領學員採集黃荊、刺蔥、馬告、月桃、紫蘇、土肉桂、野薑花等本土植物,運用在料理、釀酒,與環境共存。丮硠‧瑪那說,他來自花蓮縣吉安鄉娜荳蘭部落,族人經常用麴醃漬、保存食物,他從小幫忙媽媽整理瓶瓶罐罐,學會發酵的技巧與知識。來到台南工作後,不習慣全糖城市的甜,而嘗試用米麴做出記憶中部落的味道,撫慰鄉愁。2007年開始,他進入社團和學校教族語,整理飲食文化,開課教野菜保存、釀酒等,發酵沒有比例公式,全靠眼到、手到、口到,讓學生親手觸摸、聞嘗,如今甚至有人遠從臺東、花蓮來上課。 他表示,台南有愈來愈多的原民餐廳用味道傳達文化,例如永康區的聚會所、中西區的 Mismudu 以及安南區的木漢堡等,各具特色。未來他希望能在古蹟林立的府城推廣慢食文化,建立屬於阿美族的文化釀造工作坊,幫助更多年輕人學習族語、了解植物、掌握釀造技術,找到生活與職涯的可能。
圖:基隆市政府社會處提供 報新聞/編輯部 基隆市政府社會處於八斗子槌球場舉辦「長青盃秋季槌球錦標賽」,今年邁入第14屆,共有14支球隊、超過百名長青選手參賽,參賽者總年齡合計逾千歲。活動由基隆市歷屆社區理事長社會服務協進會號召,現場氣氛熱烈,長者們以球會友,展現活力老化、運動抗老的精神。 社會處處長楊玉欣表示,槌球結合高爾夫與撞球特性,兼具技巧與戰術思考,是一項促進長者身心健康的運動。透過握桿、推擊與戰術判斷,不僅可訓練五感協調與思維能力,更能在團隊合作中建立友誼、增進社會參與。她肯定長輩們以熱情與毅力投入槌球運動,展現成功迎老的風範。 圖:基隆市政府社會處提供 為確保比賽公平與專業,市府特別邀請中華民國槌球協會甲級裁判林正義擔任裁判長。14支球隊進行長達7小時的循環賽,各隊發揮團隊默契、擬定戰術,選手們在場上沉著穩定、鬥志高昂,每一次擊球都凝聚團隊精神與比賽熱情。 楊玉欣強調,市府持續推動多元樂齡運動,鼓勵長者走出戶外、參與社區活動。她也感謝各界對槌球運動的支持,期盼透過此類賽事,讓長輩在友誼與競賽中保持健康、快樂生活,展現基隆長青族群的活力風貌。 Please enable JavaScript to view the comments powered by Disqus.
墨新聞|記者王承綸/高雄報導 天主教高雄及台南樂仁幼兒園延續多年傳統的「愛心園遊會」於11月熱鬧登場,晴朗舒爽的天氣宛如天主溫柔的祝福。活動自早上八點半起便湧入滿滿人潮,孩子與家長們興奮探索各個攤位,現場氣氛熱烈。今年兩場活動分別籌募近新台幣60萬元及10萬元,將全數捐助聖功修女會推動的「聖功長照爺奶村」,以實際行動支持失能、失智長輩打造溫暖家園,展現在地、教育與公益相結合的深刻意義。 圖説:今年兩場園遊會活動,分別籌募近新台幣60萬元及10萬元,將全數捐助聖功修女會推動的「聖功長照爺奶村」。(聖功醫院提供) 園遊會由全校行政同仁、老師及修女們負責擺攤,攤位設計依孩子的興趣與需求而定,現場擺滿二手珍藏愛物、全新品項、手作點心、異國美食與幼兒園懷舊風味餐點,更設置遊戲互動區,讓孩子DIY禪繞畫、挑戰彈珠台、創作專屬作品。豐富又充滿驚喜的內容吸引大朋友與小朋友流連其中,「舊物新生、讓愛延伸」的理念在一雙雙接手珍惜的手中被具體呈現。聖功修女會表示,樂仁幼兒園秉持蒙特梭利教育精神,以「預備好的環境」與「動手實踐」的方式,引導孩子在自由探索中培養獨立、自信與自律。本次義賣活動更讓教育跨出教室,孩子從親自參與到分享付出,讓學習從個人成長走向助人關懷,使園遊會成為最生動的教育現場。 圖説:小朋友的愛心奉獻。(聖功醫院提供) 「聖功長照爺奶村」目前正持續施工,工程經費隨進程投入已經告急,今年高雄與台南樂仁幼兒園傾力策畫園遊會,在家長與校友熱情響應下,義賣款項全數奉獻,成為工程推動的重要支持。聖功修女會也懇請各界共同陪伴,成就這座為失能、失智長輩打造的溫暖家園,讓愛延續、讓照護不中斷。 此篇文章最開始出處為: 幼兒園用行動做公益 園遊會收入全捐「爺奶村」
香港2025年11月17日 /美通社/ — 在近日舉辦的廣發證券2025年全球投資論壇暨精品上市公司閉門交流會上,藍思科技(6613.HK)董事長周群飛系統闡述了公司在AI端側硬體領域的戰略定位與發展路徑。她指出,AI端側硬體競爭的本質是「技術創新」與「製造硬實力」的深度融合,而藍思科技憑藉三大不可複製的核心優勢,正穩步邁向產業龍頭地位。 一、研發引領:系統性技術突破與跨場景遷移能力 周群飛強調,創新是藍思科技的立身之本。公司上市以來累計研發投入已突破200億元,2025年前三季度研發費用達24.4億元,研發費用率長期保持在4%以上。藍思不追求「單點創新」,而是致力於「材料+工藝+設備」的全鏈路系統性突破,技術佈局覆蓋從消費電子領域的UTG玻璃、3D玻璃、液態金屬及鈦合金精密加工,至AI硬體所需的光波導鏡片、功能模組,以及機器人關節、靈巧手、玻璃硬碟基板等前沿領域。 值得一提的是,公司具備將消費電子領域技術積累高效遷移至新賽道的能力。例如,將手機玻璃精密加工工藝快速應用於車載玻璃領域;通過改進壓印與刻蝕工藝,提升光波導鏡片良率與產能;並已配合全球領先機械硬碟客戶開發玻璃硬碟基板,以替代傳統鋁基板,打開新的市場空間。 二、製造整合:垂直化產業鏈與高效交付能力 面對AI硬體「大規模、高精度」的交付需求,藍思科技通過自主研發的首條「單片流」玻璃生產線,將原有200多道工序壓縮至50餘道,實現從原材料到成品的全流程柔性化生產,大幅提升效率與良率。 公司構建了從原材料、模具、刀具、工裝夾具至自動化設備的自研自產體系,並完成從「部件-模組-整機組裝」到ODM的全產業鏈整合。這一「全鏈條可控」模式,使藍思在成本控制與快速回應方面具備顯著優勢。周群飛舉例稱,面對客戶AI眼鏡產品供不應求的情況,公司在數十天內完成開模與產線搭建,迅速實現量產交付。 三、生態升級:從供應商到「解決方案共創者」 藍思科技已從傳統製造方轉型為深度參與客戶前端研發的「共創夥伴」。公司團隊與客戶硬體核心團隊建立長期合作機制,從前端研發階段便介入協同,充分發揮其在研發設計、精益生產及供應鏈整合方面的綜合能力。 在場景落地方面,藍思已實現智元靈犀機器人、支付寶智慧終端機等產品的批量交付;在具身智慧領域,已進入北美及國內頭部機器人供應鏈,關節模組、靈巧手等關鍵部件實現批量交付。2025年,公司預計人形機器人出貨達3000台,四足機器狗超10000台,整機組裝規模位居行業第一梯隊,已成為全球具身智慧硬體製造的重要平臺。 未來規劃:三年攻堅,劍指全球製造龍頭 基於上述優勢,周群飛公佈了公司「三年攻堅計畫」。未來三年,藍思將持續加大研發投入,聚焦端側硬體、多模態融合技術及新型材料工藝,深耕三大核心領域: 消費電子與AI眼鏡:鞏固全球消費電子精密結構件及模組市場領先地位,擴大脆性材料、藍寶石及陶瓷佈局;目標兩年內成為頭部客戶AI眼鏡核心供應商,實現結構件、模組及整機組裝全覆蓋;至2027年,AI眼鏡整機組裝份額進入全球前列,確立在光波導領域的主力地位。 汽車電子:攻克「全景顯示+智慧交互」一體化技術,推動通訊模組及網域控制站模組快速導入;2026年實現超薄夾膠玻璃年供百萬量級汽車配套,覆蓋國內外主流車企;2027年進一步提升全球汽車交互系統市占率。 機器人領域:突破人形機器人關節模組輕量化技術,建立從軟體二次開發至整機組裝、從精密結構件到功能模組的綜合能力;2026年實現人形機器人核心部件與整機組裝規模倍數增長;2027年使人形機器人與四足機器狗出貨量穩居全球前列。 周群飛表示,藍思科技的目標清晰堅定——成為AI端側硬體製造領域的全球龍頭之一,以技術實鏈、製造硬實力與生態協同,持續推動端側智慧硬體從雲端走向現實。 ——本文根據藍思科技董事長周群飛在廣發證券2025年全球投資論壇上的講話整理
圖文:黃國彰理事長 以易經走進監獄 生命教育扭轉更生人未來(圖文:莊尚諭/提供)。 【總社長孫崇文、特派記者陳綿娸、陳信宏報導】 圖文:黃國彰理事長 以易經走進監獄 生命教育扭轉更生人未來(圖文:莊尚諭/提供)。 臺灣素以民主自由、教育成就與生活水準聞名國際,但相較鄰近日本、韓國,其犯罪率卻偏高,凸顯道德教育與傳統價值在現代社會中的斷層。為改善此問題,社團法人中華關聖文化世界弘揚協會長年投入文化與生命教育,自 2005 年起舉辦「忠義文學獎‧海內外徵文比賽」,並於 2007 年增設更生組,鼓勵受刑人透過文字抒發生命故事,重建自信與價值感,迄今已深耕二十餘年,被受刑人譽為「更生界的諾貝爾文學獎」。 易經進入監獄 用經典陪伴更生人走回正途 圖文:黃國彰理事長 以易經走進監獄 生命教育扭轉更生人未來(圖文:莊尚諭/提供)。 《易經》被稱為「群經之首」,自古為治國、用兵及修身的重要典籍,黃國彰理事長指出,多數更生人並非沒有能力,而是在人生關鍵時刻走錯路,如今能以易經智慧重新梳理心念,正是一條重生之路。法務部矯正署臺北監獄邀請黃理事長自2024年起開設「易經與生活」公益講座,並為歷屆更生組得獎者舉辦頒獎典禮,鼓勵受刑人學習經典,在困境中自我反省與提升。 專題講座熱烈開講:以生命故事喚醒希望 圖文:黃國彰理事長 以易經走進監獄 生命教育扭轉更生人未來(圖文:莊尚諭/提供)。 今年 11 月 25 日舉行的「易經與生活」初階課程,黃國彰理事長以自身學問與生活歷練為軸,將艱深的易經觀念化為淺顯易懂的故事,搭配生活實例與有獎徵答,讓更生人全神投入,現場互動熱烈。 黃國彰提醒同學:人生有順逆窮通,心不死,運不滅,並以周文王受困羑里七年仍能演繹後天八卦、最終建立周朝的故事勉勵學員,不要因挫折否定自己,許多受刑人分享:第一次感受到有人願意相信我們,現場多位同學眼眶泛紅,氣氛感動。 忠義文學獎帶動監內良善風氣 成為更生人的精神支柱 圖文:黃國彰理事長 以易經走進監獄 生命教育扭轉更生人未來(圖文:莊尚諭/提供)。 「忠義文學獎」發展至今,已成監所文化教育的重要力量,許多受刑人因投稿得獎而重拾自信,也帶動閱讀與寫作風潮,使監內形成積極向學、彼此激勵的氛圍,臺北監獄教化科 顏誌宏科長親頒感謝狀,肯定協會長年投入矯正教育、提升獄政推展成效,也感謝黃理事長用心陪伴受刑人走向自我改變。 用文化與教育扶起更生人 臺灣社會更有希望 黃國彰理事長深信,重建更生人的信心,就是在為臺灣的社會安定與未來做最重要的投資,他呼籲更多民間團體、企業與志工投入文化與生命教育,讓出獄後的更生人有能力重新站穩腳步,走回正道,真正回歸社會。 協會長期投入公益與文化推廣 社團法人中華關聖文化世界弘揚協會長年推動宗教文化、經典教育、醫療公益與慈善服務,並致力弘揚關聖帝君忠義仁勇精神,期待以文化力量提升社會倫理,淬鍊國家更強大的心靈力量。(圖文:莊尚諭/提供) 延伸閱讀:【焦點傳媒社】 Continue Reading
▲圖左起:Vectur LLC管理合夥人Seth Taylor、泰國瑪希敦大學副校長Cherdchai Nopmaneejumruslers、長庚大學校長湯明哲、美敦力全球人工智慧長Rodolphe Katra、經濟部產業技術司簡任技正戴建丞、工研院生醫與醫材研究所所長莊曜宇、美國食品藥物管理局(FDA)前局長Stephen Hahn、美國伊利諾大學醫院執行長Mark Rosenblatt、秀傳紀念醫院總院長黃士維。(圖/工研院提供) 【焦點時報/記者羅蔚舟報導】AI 引領全球醫療邁入全新競爭格局,臺灣以醫療與科技的跨域整合量能持續受國際矚目。在經濟部產業技術司支持下,工研院今(12/5)日舉辦「全球智慧醫療創新高峰會」,邀集美國食品藥物管理局(FDA)前局長Stephen Hahn、美國伊利諾大學醫院執行長Mark Rosenblatt、美敦力全球人工智慧長Rodolphe Katra、賽諾菲全球數位醫療副總裁Jared Josleyn,以及泰國瑪希敦大學副校長Cherdchai Nopmaneejumruslers、Vectur LLC管理合夥人Seth Taylor等國際領袖來臺,共同剖析AI推動全球醫療革新的最新趨勢,並交流未來合作方向。 ▲此次高峰會以「Transforming Healthcare through Digital Intelligence」為主軸,從診斷、治療、手術、監管到醫材創新全方位探討AI的影響。圖為工研院研發的「廣泛性焦慮症之數位治療開發驗證技術」。(圖/工研院提供) 經濟部產業技術司簡任技正戴建丞表示,智慧醫療是臺灣推動產業升級與國際化的關鍵方向。面對全球醫療科技迅速變革,政府透過科專計畫串聯AI、生技與資通訊(ICT)研發能量,並導入臨床場域,形成從研發、實證到商品化的完整推動機制,使創新技術能更快進入應用與市場。臺灣具備ICT與晶片供應鏈優勢、成熟的醫療體系及高效率法規環境,能同時提供國際企業所需的軟硬整合、臨床試驗與系統導入能力,從醫材、診斷到手術輔助系統皆能快速協作,持續提升臺灣在全球智慧醫療生態系中的影響力。 在政府支持下,工研院同步推進智慧手術的跨國合作布局,並與美敦力(Medtronic)、比利時微電子研究所(IMEC)等國際大廠建立長期互動,將微創手術系統與AI臨床決策作為核心研發方向,打造下一階段醫療科技的關鍵技術基礎。 工研院生醫與醫材研究所所長莊曜宇表示,全球手術正快速邁向智慧化與自動化,從術前規劃、術中視野辨識到器械輔助操作與術後資料生成,AI 已成為驅動手術變革的核心動能。臺灣在大數據分析、精密機械製造、ICT/AI 技術與臨床驗證等領域具備整合優勢,工研院正以此為基礎,從研發、臨床到產業鏈布局逐步推進,打造具在地實證能力且能向全球擴散的智慧手術示範場域,其與國際大廠在臺建立深化合作,進一步帶動國內業者加速進入國際供應鏈。 根據《Global Market Insights 2024》報告,2024年全球AI醫療健康照護市場規模達323.4億美元,預估2032年將成長至4,310.5億美元,年複合成長率(CAGR)高達 38.23%,顯示AI已成為全球醫療科技發展的核心驅動力,市場正加速擴張。 此次高峰會以「Transforming Healthcare through Digital Intelligence」為主軸,從診斷、治療、手術、監管到醫材創新全方位探討AI的影響。論壇不僅強化工研院與國際大廠的合作基礎,也深化智慧手術、臨床決策AI與創新醫材等領域的策略對話;未來工研院將持續深化國際合作,透過技術鏈結、實證試驗與產業導入,加速臺灣智慧醫療技術走向全球市場,鞏固臺灣作為國際醫療科技創新樞紐的戰略地位。
記者: 吳浩彰 台南報導 佳里分局佳興派出所警員李志騏於114年12月04日14時值班時,見對面道路有民眾突然跌倒,遂與所內義警張致粽、副所長鄭凱文緊急趨前救護,幸未造成憾事。 在佳里區佳里興黃昏市場從事雜貨買賣之七旬陳姓老嫗,於收攤關門後,手持拐杖沿臺19線步行至停車位置,欲駕車返回佳里市區家中,步行至車旁時,疑似因血糖過低,突跌臥於路旁,正在馬路對面派出所值班警員李志騏全程看見這一幕,遂與所內之義警張致粽、副所長鄭凱文緊急穿越馬路前往協助將其攙扶,經關懷詢問陳姓老嫗表示並未受傷無須叫救護車到場,但員警怕其再自行駕車會發生危險,遂主動護送其返家,家屬向警方致謝時表示,若老嫗沒有即時遇到警方協助,在這車水馬龍的臺19線省道上可能會造成嚴重的意外事故,對於員警視民如親的精神及積極為民服務的態度,深表肯定與感激。 佳里分局分局長施衣峯呼籲高齡長輩可能因反應能力降低、欠缺良好交通安全觀念、或受疾病影響等原因,導致交通事故及違規比例偏高,民眾應多關心長輩外出用路習慣;另駕駛朋友行經路口時亦應遵守「慢、看、停」原則,共同維護本市交通順暢,減少交通事故發生。為讓長輩出門更安心,佳里分局將持續推動高齡友善交通環境,積極透過社區宣導,以實地互動方式提高學習成效,讓長者在熟悉的環境中建立正確用路觀念,以更貼近生活的方式落實高齡交安教育,守護長輩每一步。